上海工会管理职业学院
211 |
985 |
双一流 |
综合
上海市
高职(专科)
省重点
公办
厚德崇劳笃学尚行
0793-8472000,0793-8472413
http://www.shghxy.org.cn/
更多 >
图片
院校首页
历年分数
历年分数
历年分数
普通类
艺术类
体育类
招生计划
院校计划
投档规则(艺术)
投档规则(体育)
招生政策
招生简章
招生资讯
探校攻略
探校攻略
探校攻略
探校攻略
探校攻略
探校攻略
院校首页
> 招生简章
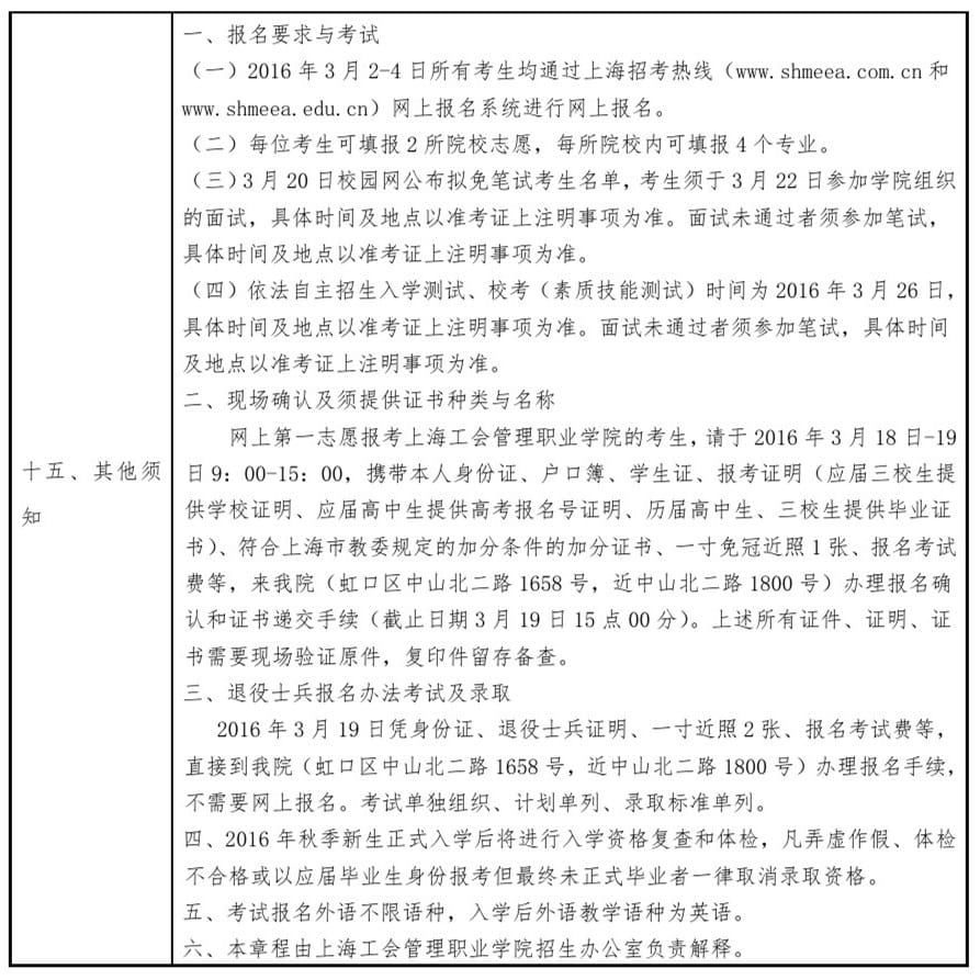
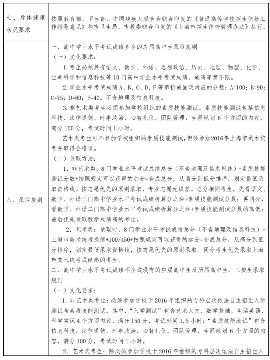
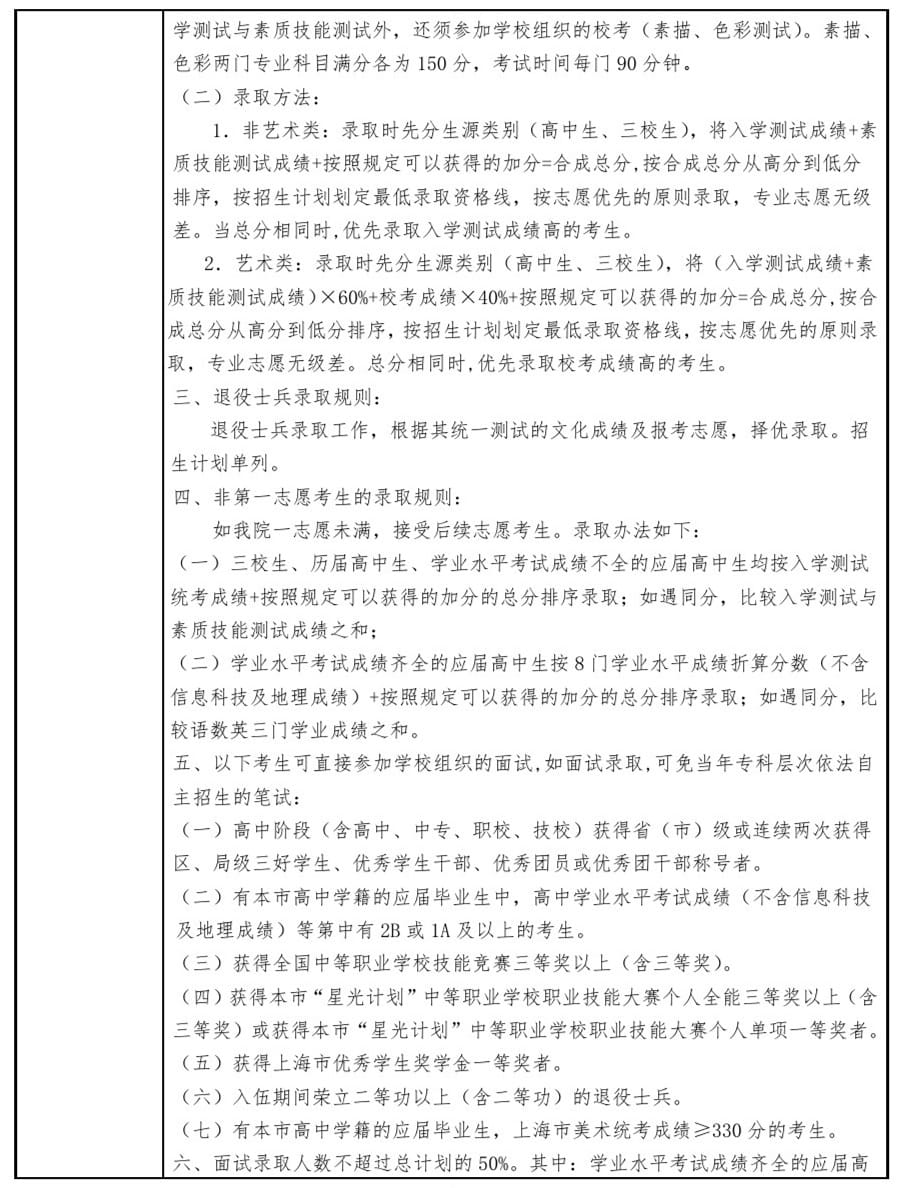
上海工会管理职业学院2016年依法自主招生简章
2022-06-20 21:50:14 分享至:
招生简章
招生资讯
上海工会管理职业学院2016年依法自主招生简章
2022-06-20 21:50:14